Instance Verification Kit (IVK)
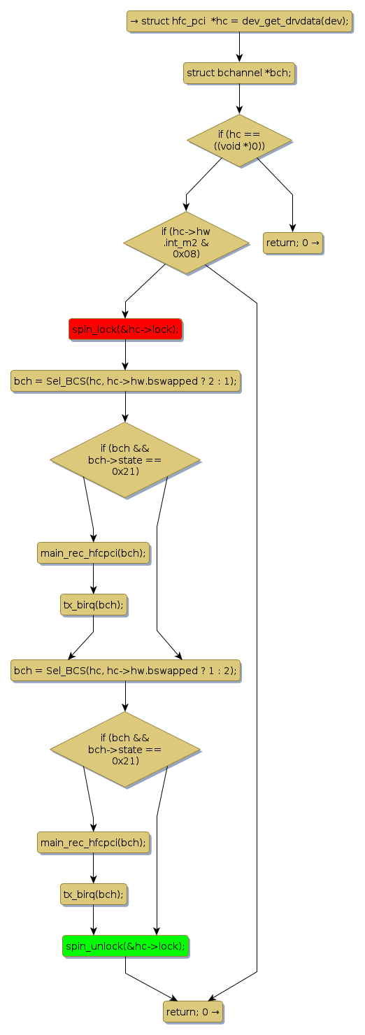
spin lock @ [63030+21+/linux-3.19-rc1/drivers/isdn/hardware/mISDN/hfcpci.c]
Instance Signature: lock
|
The Matching Pair Graph:
|
|
Function Name
|
Control Flow Graph (CFG)
|
Events Flow Graph (EFG)
|
Source Correspondence
|
|
_hfcpci_softirq
|
|
|
[62839+15+/linux-3.19-rc1/drivers/isdn/hardware/mISDN/hfcpci.c]
|